Le piège du cours 100% frontal (et pourquoi tu t’épuises)
Lundi matin, 11h.
Tu arrives en classe avec ton PowerPoint.
Tu as passé 3 heures dimanche à le préparer. Recherches, schémas, exercices.
Tu es prêt.
Minute 10 : Les premiers élèves décrochent. Téléphones sous la table.
Minute 25 : Des bavardages éclatent au fond. Tu interromps. « Silence ! »
Minute 45 : La sonnerie. Ouf.
Tu ranges tes affaires, vidé.
« Pourquoi j’ai passé 3 heures à préparer si la moitié n’a rien retenu ? »
Avoue, tu te reconnais dans cette situation.
La réalité du tout-frontal.
Le cours magistral a sa place. Il est même indispensable pour transmettre certaines connaissances.
Mais quand c’est 100% du temps ?
Ça devient un problème.
Un cours 100 % frontal, c’est comme demander à quelqu’un de regarder un film de trois heures… sans jamais pouvoir appuyer sur pause, parler, ni bouger.
Au bout d’un moment, même le meilleur film devient pénible.
Pour toi :
– Épuisement à force de capter l’attention
– Gestion de classe qui devient un combat
Pour tes élèves :
– 8 heures par jour assis à écouter
– Concentration qui s’effondre après 15 minutes
– Agitation croissante (ils ont besoin de bouger)
Et ce n’est pas fini.
Pourquoi la gestion de classe devient compliquée.
Le 100 % frontal, c’est aussi un peu comme tenir un chien en laisse trop courte pendant des heures : au début il se contient, puis il tire, s’agite… et finit par exploser.
Pas parce qu’il est « mal élevé », mais parce qu’il a besoin de bouger.
Tes élèves ont déjà eu 3-4 heures de cours magistral avant le tien.
Ils sont saturés.
Leur cerveau d’ado a besoin de mouvement, d’autonomie, d’action.
Résultat :
Ils s’agitent. Tu hausses la voix.
Ils résistent. Tu sanctionnes.
Le climat se dégrade.
C’est que le format, utilisé tout le temps, est épuisant pour tout le monde.
Tu vois le tableau ?
Et si on mixait les formats ?
Voilà ce que j’ai compris après des années : le cours magistral est utile. Mais pas tout seul.
Il faut alterner :
Frontal pour transmettre les bases, accompagnés d’exercices.
Projets pour qu’ils appliquent, créent, bougent.
Et c’est là que tout a changé pour moi.
On n’apprend pas pour faire plaisir à l’enseignant, on apprend pour agir.
Philippe Meirieu, Apprendre… oui, mais comment, ESF, 1987.
Maintenant, je dois t’avouer quelque chose.
Ma découverte : la pédagogie par projet qui change tout
Spoiler : mes débuts n’étaient pas très inspirants
J’avoue qu’au début de ma carrière j’étais un prof borné, peu ouvert à varier mon enseignement.
On avançait dans le manuel, page après page.
Parfois, au paroxysme de ma créativité, les élèves devaient faire une banale présentation orale.
Bref, rien de passionnant. Ni pour moi, ni pour les étudiants.
Qui veut gagner des millions… en classe ?
Un jour, un collègue expérimenté, appelons-le Michaël, me raconte que ses élèves de 4e travaillent sur un projet en français qu’ils adorent : la création d’une émission inspirée de Qui veut gagner des millions ?
Le concept est simple : inventer des questions, jouer le rôle du présentateur et du candidat, préparer la mise en scène, filmer et faire le montage.
D’abord sceptique, je lui demande quelles compétences ses élèves développaient par le biais de ce projet.
Michaël me sourit et répond :
« Oh tu sais Dom, progresser en français ce n’est pas seulement travailler avec les manuels de grammaire ou la littérature.
Faire en parallèle un projet est complémentaire et développe de nombreuses compétences : les élèves apprennent à réfléchir à un sujet, à formuler des questions qui ont du sens, à structurer leurs idées et à s’exprimer clairement, aussi bien à l’oral qu’à l’écrit.
Ils développent aussi la coopération, l’autonomie et le sens des responsabilités, tout en se frottant à la création vidéo et au travail de groupe, comme dans des situations très concrètes de la vraie vie.
Par ailleurs, lancer un projet prend peu de temps pour le prof, alors que pour les élèves c’est un gros investissement avec une valeur pédagogique élevée.
Enfin, ce type d’activités se prête très bien aux fins de journée, car les élèves sont plus « libres » et ça te permet à toi de souffler un peu. »
Plus que convaincu, je décide aussitôt de me lancer.
Ce n’est pas sorcier, regarde.
Comment j’ai mis en place mon premier projet (étape par étape)
Étape 1 – Préparation : 30 minutes chrono
En 5e, nous traitons de géographie urbaine.
Après avoir mélangé cours frontal à l’aide de mon powerpoint et d’exercices pendant quelques heures pour qu’ils comprennent bien le sujet, j’ai décidé que le projet sera la réalisation d’une maquette d’une ville durable imaginaire.
Après une trentaine de minutes de réflexion, notamment à l’aide de l’IA, voici les consignes du projet :
Satisfait de mon travail, je me rends à la photocopieuse pour imprimer le document.
Étape 2 – Lancement : 1 heure de cours
Jeudi après-midi. Géographie.
J’annonce à mes élèves qu’ils devront travailler sur un projet.
Comme d’habitude, avant même de distribuer les consignes, j’organise les groupes aléatoirement, comme je l’explique dans cet article.
Puis, nous passons en revue les différents points et je réponds à quelques interrogations.
Nous fixons une date de remise du projet et comme d’accoutume, je leur rappelle que chaque jour de retard sera sanctionné d’un point à la note finale.
Exemple : si le travail d’un groupe vaut la note de 4 sur 6 (système suisse) et rendent la maquette avec un jour de retard, ils obtiendront alors 4-1 = 3.
Est-ce que c’est autorisé de faire ainsi ?
Aucune idée.
Je n’ai jamais eu de problème sachant que la règle et connue et répétée à la classe à chaque fois qu’ils doivent me rendre un travail.
Et là miracle.
Les travaux sont rendus dans les temps…
Les instructions étant claires, les élèves rejoignent leur groupe et commence à partager leurs idées.
Le projet est lancé !
Et maintenant, qu’est-ce que je fais ?
Étape 3 – Mon rôle pendant 15h : superviseur, pas prof magistral
Les semaines passent.
Les maquettes commencent à prendre forme.
Je supervise l’activité sans beaucoup m’impliquer, hormis quand des élèves ont des questions.
Sachant qu’ils doivent utiliser en majorité du matériel recyclé, je n’ai même pas besoin d’assurer la logistique sur ce point.
L’expérience m’apprend qu’il faut surtout protéger les tables de la colle et de la peinture et les organiser en îlots.
Rien de plus.
Les étudiants ont 15 heures de cours pour réaliser la maquette, le dossier et la présentation orale.
En parallèle, environ une heure sur deux, je continue mon cours frontal avec les exercices du manuel.
Le rythme des cours est beaucoup plus agréable, tant pour moi que les élèves.
Pourquoi je n’ai pas fait de projets plus tôt ?

Étape 4 – Évaluation : 45 minutes
La date de remise est arrivée.
Les groupes présentent chacun leur tour leur maquette.
Les résultats sont impressionnants. Hormis un groupe qui a bâclé son travail.
Je complète au fur et à mesure la grille de critère présentée plus haut.
Puis, à la fin de la journée, je prends encore 45 minutes pour évaluer leur dossier et mets les notes dans le système.
Les élèves ont adorés : c’était interactif, ils ont mis en application la théorie du cours et sont fiers de leur maquette.
Pour ma part, les cours m’ont demandé beaucoup moins d’énergie et j’ai même pu faire des corrections pendant les leçons dédiées au projet.
Je t’ai convaincu ?
Alors maintenant c’est à toi de jouer.
Tu vas voir, c’est tout simple.
Crée ton propre projet pédagogique en 30 min
Sachant que j’enseigne principalement le français et la géographie, mes projets sont naturellement orientés vers ces disciplines.
Bien conscient que toi, lecteur/lectrice du blog, tu peux être prof de maths, de sciences, d’économie, de musique, etc., voici un canevas Word que tu peux utiliser pour créer tes propres projets.
Tu as juste à le télécharger et compléter les zones que j’ai mises en jaune avec tes idées.
Les questions que tu dois te poser :
Sur les compétences et objectifs :
- Quelles compétences spécifiques les élèves vont-ils développer ? (créativité, oral, numérique, collaboration, recherche…)
- Le projet est-il lié à une notion précise vue en cours ? Laquelle ?
Au sujet de l’organisation :
- Le projet se fait-il seul, en binôme, ou en groupe ? Si en groupe, de combien de personnes ?
- Quelle est la production finale attendue ? (maquette, vidéo, podcast, exposé, document écrit…)
- Combien de séances de cours sont nécessaires ? (durée totale du projet)
- Quelle est la date limite de rendu ?
Sur les ressources :
- Quel matériel est nécessaire ? (ordinateur, tablette, micro, matériaux de construction…)
- Les élèves peuvent-ils travailler à la maison ou uniquement en classe ?
- Quelles ressources documentaires leur fournis-tu ? (sites web, vidéos, livres…)
À propos de la réalisation :
- Quelles sont les étapes concrètes que les élèves doivent suivre ? (recherche, planification, réalisation, présentation…)
- Y a-t-il des éléments obligatoires à intégrer dans la production ?
- Comment les élèves te montrent-ils leur progression ? (points d’étape, validation intermédiaire…)
Sur l’évaluation :
- Quels critères précis veux-tu évaluer ? (contenu, forme, créativité, oral, respect des consignes…)
- La note est-elle individuelle, collective, ou mixte ?
Pour aller encore plus vite dans la création de ton projet, imprime l’infographie ci-dessous avec les points les plus importants.
Infographie PDF à imprimer pour créer ton projet

Tu as besoin d’inspiration ?
Voici quelques idées que tu peux prendre telles quelles ou adapter selon tes besoins.
Les consignes sont au format Word, donc tu peux les modifier à ta guise.
C’est parti.
Des projets qui fonctionnent dans toutes les matières (sans tout réinventer)
Tous les documents sont libres d’utilisation et tu peux évidemment les partager à tes collègues. Je te demande juste de me citer 😉
L’escape game virtuelle
Durée : 6-10 heures
Production : Escape game numérique sur Genially
Les élèves créent par binômes une escape game virtuelle avec minimum 12 énigmes couvrant ta matière. L’escape game doit avoir un thème cohérent, un fil conducteur et fonctionner sans bugs. Les élèves testent ensuite les créations des autres groupes.
Compétences : Créativité numérique, culture générale pluridisciplinaire (les questions peuvent évidemment porter exclusivement sur ta matière), logique narrative.

Questions pour un champion revisité
Durée : 6 périodes
Production : Vidéo 5-10 minutes
Les élèves créent par groupes de 3-4 une émission type « Questions pour un champion » avec minimum 15 questions variées. Un élève joue le présentateur, les autres sont candidats. Ils se filment, font le montage et envoient la vidéo finale.
Compétences : Expression orale, articulation, jeu d’acteur, montage vidéo, culture générale (les questions peuvent évidemment porter exclusivement sur ta matière).
Redonner du sens (et de la motivation) aux projets en français
Création d’un podcast sur une attraction touristique de la région
Durée : 4 périodes
Production : Enregistrement audio 2-3 minutes
Les élèves choisissent une attraction touristique locale, font des recherches et créent un guide audio pour donner envie de visiter le lieu. L’enregistrement inclut géographie, description, anecdotes historiques, et montage audio (musique d’intro, transitions). À adapter selon ta région.
Compétences : Expression orale, articulation, montage audio, recherche documentaire.

Parodie de film
Durée : 6 périodes
Production : Vidéo 2-4 minutes
Les élèves choisissent par groupes de 2-3 un extrait de film, coupent le son original et enregistrent leurs propres dialogues en changeant complètement le texte. Les voix doivent correspondre au ton et être synchronisées avec les personnages.
Compétences : Expression orale, articulation, créativité narrative, montage vidéo, synchronisation audio.

Résumé oral d’un podcast sur une question d’actualité
Durée : 2 périodes de préparation + présentations
Production : Présentation orale 3 minutes minimum
Les élèves choisissent individuellement un podcast du « Point J » (ou autre podcast), l’écoutent en prenant des notes, réalisent un résumé écrit puis présentent oralement devant la classe sans support visuel. Ils donnent leur avis personnel en conclusion.
Compétences : Compréhension orale, synthèse, expression orale, posture, culture générale sur sujets de société.

Quand la géographie devient concrète et actuelle
Réalisation d’un schéma heuristique à partir d’une vidéo de géopolitique
Matière : Géographie / Histoire (adaptable avec autres vidéos éducatives)
Durée : 2-3 périodes
Production : Schéma heuristique (mind map) sur feuille
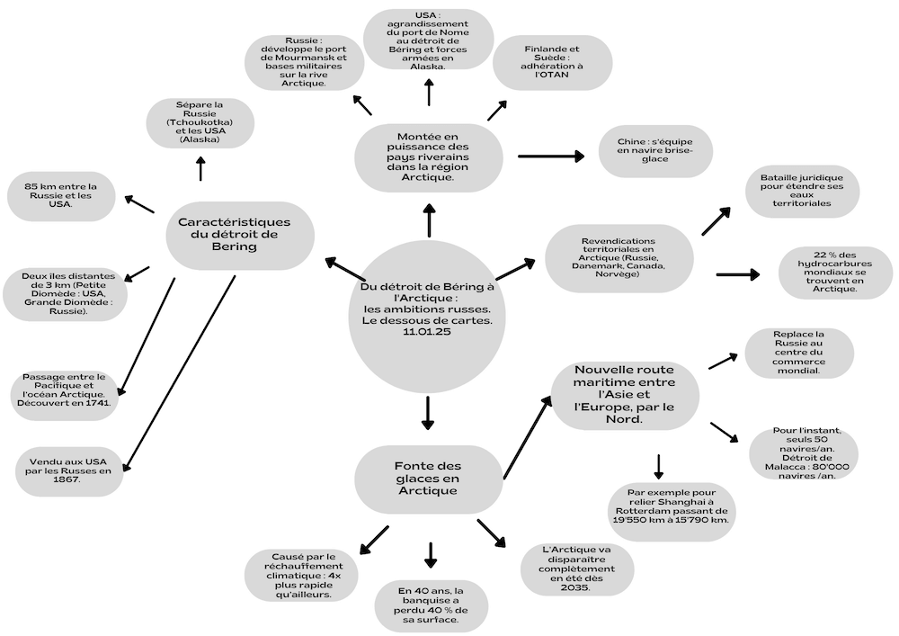
Les élèves choisissent individuellement une vidéo du « Dessous des cartes » (Arte) de + de 10 minutes, la visionnent et créent un schéma heuristique résumant les points clés. Le schéma doit être structuré, propre et lisible. Adaptable avec d’autres vidéos éducatives selon ta matière.
Compétences : Compréhension orale, synthèse d’informations, structuration visuelle, culture géopolitique.

Présentation orale sur une catastrophe environnementale d’origine humaine
Matière : Géographie / Sciences / Histoire (adaptable tous sujets)
Durée : Préparation autonome + présentations 10-15 minutes
Production : Exposé oral avec diaporama
Les élèves présentent par binômes un sujet de catastrophe environnementale (explosion de la plate-forme pétrolière Deepwater Horizon, Fukushima, déforestation Amazonie, etc.) avec diaporama. Recherches autonomes, présentation structurée (intro, problématique, chronologie, mesures, conclusion). Liste de 20+ sujets fournie, adaptable à tous thèmes.
Compétences : Expression orale, recherche documentaire, structuration d’exposé, posture, maîtrise du diaporama.

Un projet simple pour travailler l’histoire à l’oral
Résumé oral d’un podcast sur un personnage historique
Matière : Histoire / Expression orale (adaptable avec autres podcasts thématiques)
Durée : 2 périodes de préparation + présentations
Production : Présentation orale 6 minutes minimum
Les élèves choisissent individuellement un podcast sur un personnage historique (émission « Entrez dans l’histoire » ou autre), l’écoutent en prenant des notes, réalisent un résumé écrit puis présentent oralement devant la classe. Seule une image du personnage est projetée, sans diaporama.
Compétences : Compréhension orale, synthèse, expression orale, posture, culture historique.

La magie des projets sur la gestion de classe
Tu te souviens de ces vendredis après-midi interminables ?
14h-16h. Deux heures de cours. Tes élèves sont épuisés. Toi aussi.
Tu sais que si tu fais 2 heures de cours magistral, ça va être l’enfer.
Voici ce que je fais maintenant :
14h-15h : Cours frontal. J’explique les notions essentielles, puis ils travaillent sur des exercices.
15h-16h : Projet. Ils travaillent en autonomie sur leurs maquettes, leurs vidéos, leurs présentations.
Résultat ?
La deuxième heure passe en un éclair.
Ils sont actifs, concentrés, engagés.
Je supervise, je circule, je réponds aux questions.
Pas de gestion de discipline, ni de rappel à l’ordre. Pas d’épuisement.
Qui a dit que tu devais t’épuiser ?
On te l’a peut-être répété pendant ta formation : « Un bon prof, c’est un prof qui prépare beaucoup. »
Faux.
Un bon prof, c’est un prof exigeant dont les élèves travaillent beaucoup.
Pas toi.
Le mythe du prof qui passe ses weekends à préparer des cours magistraux parfaits ?
C’est obsolète.
Toutes les écoles pédagogiques le disent : l’apprentissage actif est 10 fois plus efficace que l’écoute passive.
Toutes les neurosciences le confirment : on retient 10% de ce qu’on écoute, 90% de ce qu’on fait.
Alors pourquoi tu t’épuiserais à tout faire à leur place ?
Donne-leur les consignes.
Fixe-leur le but final.
Laisse-les trouver leur chemin.
Et toi ? Quels projets fais-tu dans tes classes ? Partage-nous ton expérience en commentaire !




Laisser un commentaire